新国标塑胶跑道到底“新”到哪里?
Oct 23, 2018 /乐邦塑胶跑道
近些年以来,为了改善办学环境,大量学校开始升级改造学校现有的运动场地,使用塑胶跑道替代原有的操场。由于产品缺乏监管,一些不良商家使用有毒材料进行施工,给使用跑道的学生造成很大的伤害。


为了保护学生的身体健康,自2016年以来,教育部多次联合体育总局、环保部、化工联合会等部门协商制定新的塑胶跑道标准。经历两年多时间,《中小学合成材料面层运动场地》GB 36246-2018出台,此标准将于2018年11月1日开始正式执行。
什么是“合成材料面层运动场地”?
合成面层场地指的是用高分子合成材料铺装的运动场地,包括塑胶跑道、篮排球运动场和人造草皮等,这些材料有聚氨酯预聚体、混合聚醚、废轮胎橡胶、EPDM橡胶粒或PU颗粒、胶粘剂等。
新国标“新”在哪?
1,由推荐执行改为强制执行
旧标准的标准号为:GB/T 14833-2011,GB/T属于国家推荐标准,单位自愿执行。如果合同没有规定,可以不执行,不需要承担经济或法律方面的责任。
新国标的标准号为:GB 36246-2018,GB属于强制性标准,具备法律效应,就算没有合同规定,也必须严格执行,如果没有达到标准,会受到行政以及法律上的处罚。
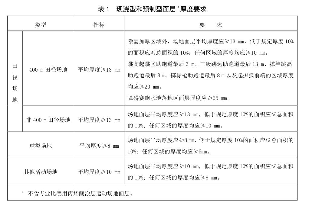
2,强制规定了场地的厚度
在旧标准里,场地厚度这一块没作具体要求,属于新国标增加的,要求球类场地厚度不少于8mm,塑胶跑道不少于13mm,其他类型场地不少于10mm。不过,比赛专用的丙烯酸涂层类场地和人造草坪不包含在其中。


3,统一了物理性能指标
新标准统一了塑胶跑道物理性能的验收标准,规范了测量方式,补足了旧国标在耐老化性能上的空白,整体变化不是很大。其中耐老化性需要测量材料的拉伸强度和断裂伸长率,要求在氙灯照射一周后测试。


4,严格限制有毒化学物质含量
旧标准在有毒物质含量这一块的要求不严格,很多有毒物质都不在其中。新国标在旧标准的基础上进行了大刀阔斧的改革,增加了有毒物质的种类,提升了验收标准,还增加了对易挥发类物质释放量的要求,严格了很多。

总的来说,新国标补足了旧标准欠缺的部分,严格限制了有毒物质的含量,塑胶跑道在检测和验收等细节方面都作了具体的规范。可以说这份新标准是专门为“毒跑道”事件定制的,目的是让公众安心,不要“谈跑道色变”!


总的来说,新国标补足了旧标准欠缺的部分,严格限制了有毒物质的含量,塑胶跑道在检测和验收等细节方面都作了具体的规范。可以说这份新标准是专门为“毒跑道”事件定制的,目的是让公众安心,不要“谈跑道色变”!

返回顶部▲
24小时咨询热线:吴总18520207988
©2017 广东乐邦体育设施有限公司
我们将为您提供优惠价格,卓越品质的解决方案!
营运中心:广州番禺大石桥南290号云海商务楼6楼全层©2017 广东乐邦体育设施有限公司
